国家卫生健康委员会网站
内蒙古自治区人民政府网站
内蒙古自治区政务服务网站
长者模式
部门网站导航
无障碍浏览
登录/注册
个人中心
×
自治区政府组成部门
发展和改革委员会
教育厅
科学技术厅
工业和信息化厅
民族事务委员会
公安厅
民政厅
司法厅
财政厅
人力资源和社会保障厅
自然资源厅
住房和城乡建设厅
生态环境厅
交通运输厅
水利厅
农牧厅
商务厅
文化和旅游厅
卫生健康委员会
退役军人事务厅
应急管理厅
审计厅
自治区直属特设机构
国有资产监督管理委员会
自治区直属机构
市场监督管理局
林业和草原局
广播电视局
体育局
统计局
能源局
地方金融监督管理局
国防动员办公室
医保局
信访局
搜本站
搜本站
搜平台
搜索
list
首页
新闻中心
政务公开
政务服务
就医指导
数据发布
互动交流
党建工作
专题栏目
当前位置:
首页
>
新闻中心
>
工作动态
工作动态
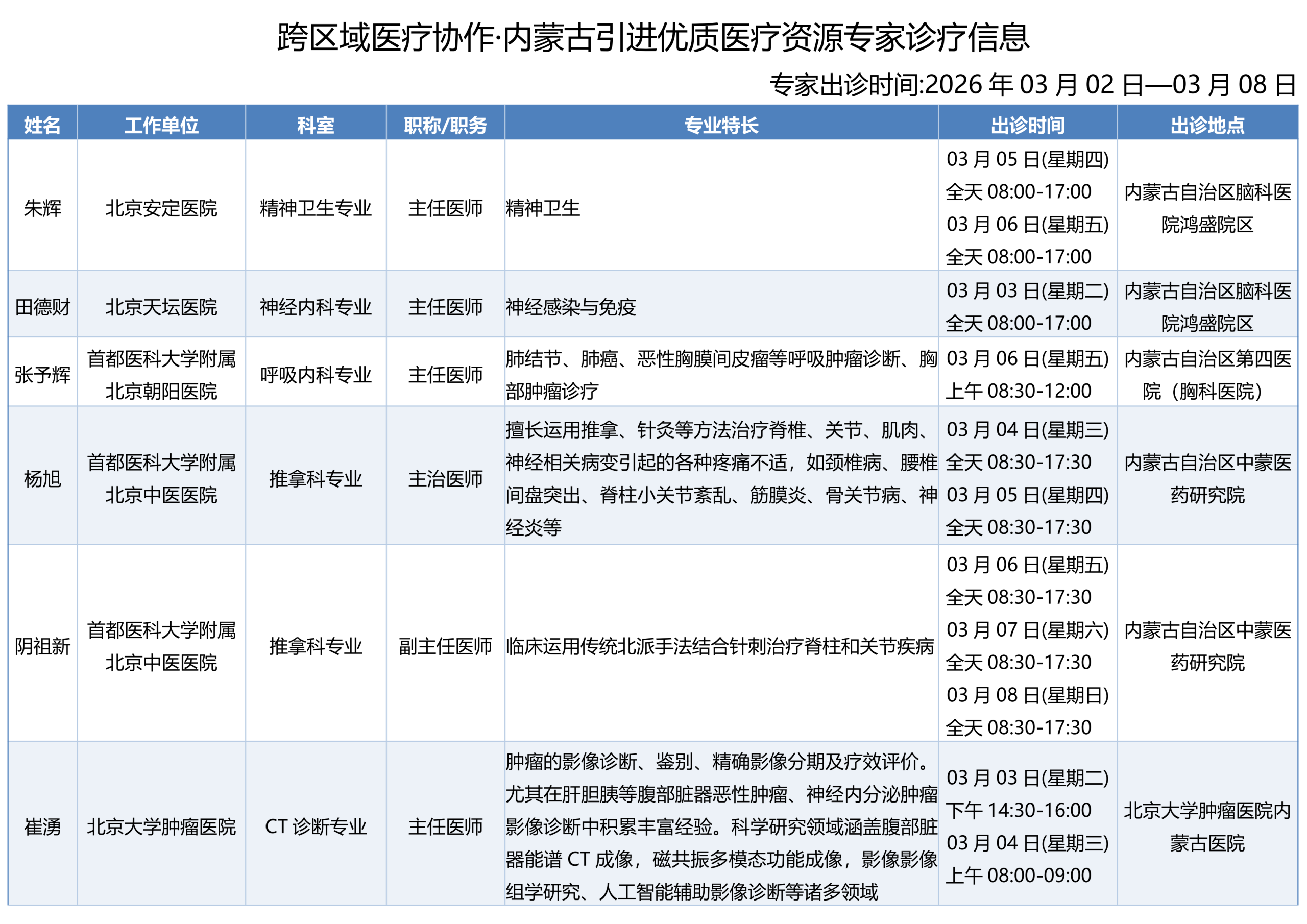
跨区域医疗协作-内蒙古引进优质医疗资源专家诊疗信息
发布时间: 2026-03-02 09:16
分享到:
打开微信扫一扫,点击右上角分享即可
打印
关闭
信息来源: 内蒙古自治区卫生健康委员会